コレクション 生活権 105547
権」の今日的意義を考える必要がある。 日本国憲法25条は「すべて国民は健康で文化的な最低限度の生活を営む権 利を有する。」と、かけがえのない生活をする日本列島の1人1人の国民に、 「生存権」を保障している。川柳選手権大会 概要 金鳥製品をテーマにした川柳を大募集! 下記のお題にそった、日常生活の一場面を五・七・五の川柳で表現してください。 応募〆切 21年9月13日(月)24時まで京都 新・生存権裁判を支援する会 Yesterday at 145 AM 昨日(9/14)の判決を取り上げたNHKニュースです。 原告の竹井さん、森さんのコメントも掲載されています。 当日は裁判所前でマスコミに囲まれてもはや姿見えなかった竹井さんですが、事前にNHKの
線が多く繋がっていますが 結局 Clearnote
生活権
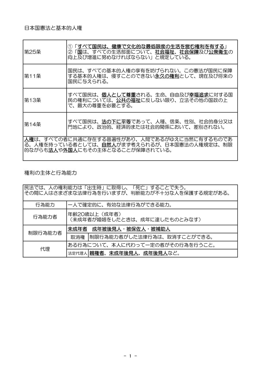
生活権- 生存権の2つの考え方。 プログラム規定説と法的権利説 生存権は、誰もが人間らしい生き方ができることを権利として明言したものです。 第1項 すべて国民は、健康で文化的な最低限度の生活を営む権利を有する。 第2項 国は、すべての生活部面について権という「権利」をどのように享受し守るべきなのかを考察していきたい。 憲法25 条と生活保護法の基礎理解 生活保護法は、国民の生存権を具体化し、その生存を守る最後のセーフティネットであるが、これ がうまく機能していないと考えることができる。



Genpatsu Jinken Net
精選版 日本国語大辞典 生活権の用語解説 〘名〙 生活を維持、存続させるための権利。社会的・文化的・経済的に一定水準の生活をする権利。※溜飲を下ぐ(1935)〈丸山幹治〉正義は強者の声「屑屋さんの生活権(セイクヮツケン)も貴し」



社会権と包括的基本権 専門家による 特集レポ 株式会社イージスコンサルティング



Catherine 2 4 ページ 10 11 Created With Publitas Com



雇用もくらしも守りきる 生存権 と 勤労の権利 憲法にもとづく役割発揮を 日本自治体労働組合総連合



生存権とは 4つの判例と共に簡単解説 政治ドットコム



日本国社会保障論 憲法第25条生存権に則した健康で文化的 衛生的な生活を全ての国民に齎すべき事 Youtube



中学公民 生存権と労働基本権 練習編2 映像授業のtry It トライイット



生存権 ハードボイルド民法



憲法記念日に思う 自発的判断 を意味する 自粛 日本では 同調圧力 になっていないか 弁護士 藤本尚道さん ラジトピ ラジオ関西トピックス



社会権3 生存権の条文 Youtube



中学公民 社会権とは 映像授業のtry It トライイット



法人概要 リハステーションゆす 鹿児島の高次脳機能障害に特化したリハビリ施設



明日からは兵士 恋人 家族と別れて闘う26カ月の軍隊生活 権春五 著 韓幸子 訳 文紀堂書店 古本 中古本 古書籍の通販は 日本の古本屋 日本の古本屋



沖縄県社会保障推進協議会 Publications Facebook



Tppは 生存権 健康で文化的な最低限度の生活を営む権利 を深く侵害 一反百姓 じねん道 百姓の100章 農的ワークライフバランス 実践と研究日記 斎藤博嗣 裕子 4人家族 夫婦子供2



新生存権裁判について 東京中央法律事務所



特別講座 ポストコロナの世界とアジア 第6回報告 国境を越えて 持ち歩ける 社会保障の必要性を学ぶ 東洋学園大学公式サイト



Core Ac Uk



人権の風 弁護士 小山香 個人の尊厳と共生社会の実現をめざす 庶民派弁護士 平和的生存権と雇用と生活



見えない予算 納税 生存権より優先 税金gメン 市町村の委託で徴収 差し押さえで失業 40代男性 脅し 毎日新聞



憲法を考える コロナ 脅かされる生存権 経済危機 セーフティーネットは機能しているか 朝日新聞デジタル



用地買収と生活補償 基本的生活権の構成と具体的補償事例 田辺愛壹 Hmv Books Online



高校生のための政治 経済 生存権 27 Youtube



憲法をわかりやすく 第12章 社会権 一 生存権



朝日訴訟から生存権裁判へ 井上英夫 寺久保光良 他 生存権裁判を支援する全国連絡会 本 通販 Amazon



神戸新聞next 総合 ひとり親世帯 脅かされる生存権 コロナで収入減 耐えるしか きょう憲法記念日



なぜ 生活権 ではなく 生存権 なのだろう 長久啓太の 勉客商売



公正な審理を求める要請書



何かあれば生活困窮 新生存権裁判口頭弁論 原告が切々



一番ケ瀬社会福祉論の再検討 生活権保障の視点とその広がりの通販 岩田 正美 田端 光美 紙の本 Honto本の通販ストア



四ノ宮小唄はまだ死ねない ーborder of the dead りいちゅ 大槻涼樹 モンスターラウンジ 第8話 生存権 コミックdays



憲法の Ghq押しつけ論 は本当か 2 Ghq草案にはなかった 生存権 の条項 矢野 宏 新聞うずみ火 アジアプレス ネットワーク



基本的人権



生存権を考える スケルトンハウス きまぐれcafe



生存権 いまを生きるあなたに メルカリ



日本国憲法から 貧困 を考える 時事オピニオン 情報 知識 オピニオン Imidas イミダス



Ms 06f ザク على تويتر 自粛するなら補償しろ に対して そんな法律はない とか 国に頼るな みたいな意見があるけど 憲法で 生存権 として 憲法第25条にて規定されている つまり 労働や経済活動の自粛によって 生存権が犯される場合は 国は国民に



線が多く繋がっていますが 結局 Clearnote



金子 辰一郎 在 Twitter 上 日本国憲法 第25条 生存権 にもしっかり記載されているんだけどな 国は すべての生活部面について 社会福祉 社会保障及び公衆衛生の向上及び増進に努めなければならない 百歩譲って公衆衛生には努めてるよ 社会福祉と社会



ม 3 โน ตของ 人間らしい生活を営む権利 ช น Junior Clearnote



佐々木惣一の 生活権 と鈴木義男の 生存権導入の貢献 周辺のメモ Economics Lovers Live 田中秀臣のブログ



憲法をわかりやすく 第12章 社会権 一 生存権



基本的人権 社会権 生存権 中学 Nhk For School



柏木ハルコ 健康で文化的な最低限度の生活 と 生存権 Right To Life






Soka Repo Nii Ac Jp



死者も出る猛暑のなか 健康で文化的 な最低限度の生活 いしはま通信



おすすめイベント 障害者 高齢者の介護は生存権の1つ 9 1 日本共産党 岡山市議団



基本的人権である生存権保障の最重要制度 生活保護基準の引き下げに反対する Everyone Says I Love You



Web教材イラスト図版工房 S 生存権 学資保険訴訟



生存権 せいぞんけん Japanese English Dictionary Japaneseclass Jp



在日マイノリティ高齢者の生活権 神戸定住外国人支援センター kfc 編 紀伊國屋書店ウェブストア オンライン書店 本 雑誌の通販 電子書籍ストア



公民054 人間らしい 生活を営む権利



生存権とは 4つの判例と共に簡単解説 政治ドットコム



全村避難 を生きる 生存 生活権を破壊した福島第一原発 過酷 事故 感想 レビュー 読書メーター



ここが知りたい特集 生活保護の制度とは 生活保護 憲法25条の生存権を保障



生存権の保証



Genpatsu Jinken Net



中学公民 生存権 映像授業のtry It トライイット



商品詳細 日本国憲法第25条 生存権 後半部 Tシャツ Pure Color Print デイジー デザインtシャツ通販clubt



生活保護基準引き下げ違憲訴訟 怒りの不当判決 名古屋地裁敗訴 中央社保協



日本国憲法 Biz



基本的人権10社会権3 生存権の条文 Youtube



新型コロナ 生存権 脅かす きょう憲法記念日 生活困窮者 県内で増加 熊本日日新聞社



楽天ブックス 資本主義の横暴に抗して 労働権と生活権を守る 全国労働組合総連合 本



憲法9条



沖縄県社会保障推進協議会 賃金と社会保障 沖縄から 平和 自治 生存権保障を問う 満を持して発行となりました 沖縄問題の学習用にご活用ください ぜひ周りの皆様にもおすすめいただけるとありがたいです 琉球大学の高田清恵教授からのお薦め文を紹介します



政経まとめ07 平等権 社会権 政経共通テスト完全攻略



リニア工事 法廷に問う 6 生活権 静岡は当事者 中日新聞しずおかweb



金口木舌 生活保護は生存権 琉球新報デジタル 沖縄のニュース速報 情報サイト



Hermes Ir Lib Hit U Ac Jp



تويتر なすこ على تويتر 100日くらいで理解できる憲法入門 第25条 生存権及び国民生活の社会的進歩向上に努める国の義務 T Co Hd4tadx8rw



生存権 25条 日本国憲法の基礎知識 憲法の試験対策などにも



京都 生活保護費引き下げ撤回と 生存権侵害の賠償請求 退けられる カデナ速報



用地買収と生活補償 基本的生活権の構成と具体的補償事例 Progres プログレス



911の混乱下 始まったny移住生活 アメリカ永住権グリーンカード グリーンカードジェーピーブログ



生存権 人権保障 各論 広辞苑無料検索 自由国民社法律用語辞典



憲法をわかりやすく 第12章 社会権 一 生存権



生活保護問題対策全国会議 シンポジウム 低きに合わせる のが この国の生存権保障なのか 次に狙われる住宅扶助基準と冬季加算の削減 のご案内 9 15 13時



財産 生活権侵害だ 外環道訴訟 原告 建設中止要求 東京地裁



第1章2節2 3 基本的人権の保障 社会権 演習ノートp 22 Flashcards Quizlet



日本国憲法第25条の解説 国は 皆が人間らしい生活をおくれるよう努力しなければならない そうだ 憲法を知ろう



在日マイノリティ高齢者の生活権 主として在日コリアン高齢者の実態から考える 在日マイノリティスタディーズ 神戸定住外国人支援センター 本 通販 Amazon



生活保護 改革 と生存権の保障 株式会社 明石書店



一番ヶ瀬社会福祉論の再検討 生活権保障の視点とその広がり 岩田正美 Hmv Books Online



憲法25条



在日マイノリティ高齢者の生活権 主として在日コリアン高齢者の実態から考える 在日マイノリティスタディーズ 神戸定住外国人支援センター 本 通販 Amazon



生存権と発展権こそ基本的人権 14億人民は幸福な生活を共有 写真1枚 国際ニュース Afpbb News



中3 公民 人間らしい生活を営む権利 中学生 公民のノート Clearnote



吉岡里帆 田中圭 ドラマ 健康で文化的な最低限度の生活 で迫る生活保護の現実 18年7月日 エキサイトニュース



永住外国人の生活保護で最高裁が初判断 どんな判決だったのか The Page Yahoo ニュース



生活権と社会施設 ジャパンサーチ



全村避難 を生きる 生存 生活権を破壊した福島第一原発 過酷 事故 生存 生活権を破壊した福島第一原発 過酷 事故 菅野哲の小説 Tsutaya ツタヤ



憲法をわかりやすく 第12章 社会権 一 生存権



楽天ブックス 用地買収と生活補償 基本的生活権の構成と具体的補償事例 田辺愛壹 本



Web教材イラスト図版工房 S 生存権 桶川事件



憲法14条



25条共闘が 生存権裁判を支援する会 総会を開催 トピックス 神奈川労連



介護福祉士絶対合格必勝法 人間の尊厳と自立 日本国憲法第25条 生存権 ケアマネ 介護福祉士絶対合格必勝法受験支援サイト おもと倶楽部



憲法第三章基本的人権と自由 平等に基づき支給されるベーシック ペンション 日本独自のbi ベーシック ペンション



法律ネタグッズ13弾 生存権ひんやりタオル Actiolic Booth



Ir Kagoshima U Ac Jp



単身けん 単身けん



生活保護と生存権 保護費引き下げ 困窮増す母子家庭 毎日新聞



憲法第25条 生存権 弁護士の雑記帳 東京中央法律事務所
コメント
コメントを投稿